贸促商机投资信息

中共中央 国务院印发《国家综合立体交通网规划纲要》

发布时间:2021.02.25 浏览量:1137

新华社北京2月24日电  近日,中共中央、国务院印发了《国家综合立体交通网规划纲要》,并发出通知,要求各地区各部门结合实际认真贯彻落实。

  《国家综合立体交通网规划纲要》全文如下。

  为加快建设交通强国,构建现代化高质量国家综合立体交通网,支撑现代化经济体系和社会主义现代化强国建设,编制本规划纲要。规划期为2021至2035年,远景展望到本世纪中叶。

  一、规划基础

  (一)发展现状

  改革开放特别是党的十八大以来,在以习近平同志为核心的党中央坚强领导下,我国交通运输发展取得了举世瞩目的成就。基础设施网络基本形成,综合交通运输体系不断完善;运输服务能力和水平大幅提升,人民群众获得感明显增强;科技创新成效显著,设施建造、运输装备技术水平大幅提升;交通运输建设现代化加快推进,安全智慧绿色发展水平持续提高;交通运输对外开放持续扩大,走出去步伐不断加快。交通运输发展有效促进国土空间开发保护、城乡区域协调发展、生产力布局优化,为经济社会发展充分发挥基础性、先导性、战略性和服务性作用,为决胜全面建成小康社会提供了有力支撑。

  与此同时,我国交通运输发展还存在一些短板,不平衡不充分问题仍然突出。综合交通网络布局仍需完善,结构有待优化,互联互通和网络韧性还需增强;综合交通统筹融合亟待加强,资源集约利用水平有待提高,交通运输与相关产业协同融合尚需深化,全产业链支撑能力仍需提升;综合交通发展质量效率和服务水平不高,现代物流体系有待完善,科技创新能力、安全智慧绿色发展水平还要进一步提高;交通运输重点领域关键环节改革任务仍然艰巨。

  (二)形势要求

  当前和今后一个时期,我国发展仍处于重要战略机遇期,但机遇和挑战都有新的发展变化。当今世界正经历百年未有之大变局,新一轮科技革命和产业变革深入发展,国际力量对比深刻调整,和平与发展仍是时代主题,人类命运共同体理念深入人心。同时国际环境日趋复杂,不稳定性不确定性明显增加,新冠肺炎疫情影响广泛深远,经济全球化遭遇逆流,世界进入动荡变革期。我国已转向高质量发展阶段,制度优势显著,经济长期向好,市场空间广阔,发展韧性增强,社会大局稳定,全面建设社会主义现代化国家新征程开启,但发展不平衡不充分问题仍然突出。

  国内国际新形势对加快建设交通强国、构建现代化高质量国家综合立体交通网提出了新的更高要求,必须更加突出创新的核心地位,注重交通运输创新驱动和智慧发展;更加突出统筹协调,注重各种运输方式融合发展和城乡区域交通运输协调发展;更加突出绿色发展,注重国土空间开发和生态环境保护;更加突出高水平对外开放,注重对外互联互通和国际供应链开放、安全、稳定;更加突出共享发展,注重建设人民满意交通,满足人民日益增长的美好生活需要。要着力推动交通运输更高质量、更有效率、更加公平、更可持续、更为安全的发展,发挥交通运输在国民经济扩大循环规模、提高循环效率、增强循环动能、降低循环成本、保障循环安全中的重要作用,为全面建设社会主义现代化国家提供有力支撑。

  (三)运输需求

  旅客出行需求稳步增长,高品质、多样化、个性化的需求不断增强。预计2021至2035年旅客出行量(含小汽车出行量)年均增速为3.2%左右。高铁、民航、小汽车出行占比不断提升,国际旅客出行以及城市群旅客出行需求更加旺盛。东部地区仍将是我国出行需求最为集中的区域,中西部地区出行需求增速加快。

  货物运输需求稳中有升,高价值、小批量、时效强的需求快速攀升。预计2021至2035年全社会货运量年均增速为2%左右,邮政快递业务量年均增速为6.3%左右。外贸货物运输保持长期增长态势,大宗散货运量未来一段时期保持高位运行状态。东部地区货运需求仍保持较大规模,中西部地区增速将快于东部地区。

  二、总体要求

  (一)指导思想

  以习近平新时代中国特色社会主义思想为指导,深入贯彻党的十九大和十九届二中、三中、四中、五中全会精神,统筹推进“五位一体”总体布局,协调推进“四个全面”战略布局,坚持稳中求进工作总基调,立足新发展阶段,贯彻新发展理念,构建新发展格局,以推动高质量发展为主题,以深化供给侧结构性改革为主线,以改革创新为根本动力,以满足人民日益增长的美好生活需要为根本目的,统筹发展和安全,充分发挥中央和地方两个积极性,更加注重质量效益、一体化融合、创新驱动,打造一流设施、技术、管理、服务,构建便捷顺畅、经济高效、绿色集约、智能先进、安全可靠的现代化高质量国家综合立体交通网,加快建设交通强国,为全面建设社会主义现代化国家当好先行。

  (二)工作原则

  ——服务大局、服务人民。立足全面建设社会主义现代化国家大局,坚持适度超前,推进交通与国土空间开发保护、产业发展、新型城镇化协调发展,促进军民融合发展,有效支撑国家重大战略。立足扩大内需战略基点,拓展投资空间,有效促进国民经济良性循环。坚持以人民为中心,建设人民满意交通,不断增强人民群众的获得感、幸福感、安全感。

  ——立足国情、改革开放。准确把握新发展阶段要求和资源禀赋气候特征,加强资源节约集约利用,探索中国特色交通运输现代化发展模式和路径。充分发挥市场在资源配置中的决定性作用,更好发挥政府作用,深化交通运输体系改革,破除制约高质量发展的体制机制障碍,构建统一开放竞争有序的交通运输市场。服务“一带一路”建设,加强国际互联互通,深化交通运输开放合作,提高全球运输网络和物流供应链体系安全性、开放性、可靠性。

  ——优化结构、统筹融合。坚持系统观念,加强前瞻性思考、全局性谋划、战略性布局、整体性推进。加强规划统筹,优化网络布局,创新运输组织,调整运输结构,实现供给和需求更高水平的动态平衡。推动融合发展,加强交通运输资源整合和集约利用,促进交通运输与相关产业深度融合。强化衔接联通,提升设施网络化和运输服务一体化水平,提升综合交通运输整体效率。

  ——创新智慧、安全绿色。坚持创新核心地位,注重科技赋能,促进交通运输提效能、扩功能、增动能。推进交通基础设施数字化、网联化,提升交通运输智慧发展水平。统筹发展和安全,加强交通运输安全与应急保障能力建设。加快推进绿色低碳发展,交通领域二氧化碳排放尽早达峰,降低污染物及温室气体排放强度,注重生态环境保护修复,促进交通与自然和谐发展。

  (三)发展目标

  到2035年,基本建成便捷顺畅、经济高效、绿色集约、智能先进、安全可靠的现代化高质量国家综合立体交通网,实现国际国内互联互通、全国主要城市立体畅达、县级节点有效覆盖,有力支撑“全国123出行交通圈”(都市区1小时通勤、城市群2小时通达、全国主要城市3小时覆盖)和“全球123快货物流圈”(国内1天送达、周边国家2天送达、全球主要城市3天送达)。交通基础设施质量、智能化与绿色化水平居世界前列。交通运输全面适应人民日益增长的美好生活需要,有力保障国家安全,支撑我国基本实现社会主义现代化。

image.png 

image.png 

  到本世纪中叶,全面建成现代化高质量国家综合立体交通网,拥有世界一流的交通基础设施体系,交通运输供需有效平衡、服务优质均等、安全有力保障。新技术广泛应用,实现数字化、网络化、智能化、绿色化。出行安全便捷舒适,物流高效经济可靠,实现“人享其行、物优其流”,全面建成交通强国,为全面建成社会主义现代化强国当好先行。

  三、优化国家综合立体交通布局

  (一)构建完善的国家综合立体交通网

  国家综合立体交通网连接全国所有县级及以上行政区、边境口岸、国防设施、主要景区等。以统筹融合为导向,着力补短板、重衔接、优网络、提效能,更加注重存量资源优化利用和增量供给质量提升。完善铁路、公路、水运、民航、邮政快递等基础设施网络,构建以铁路为主干,以公路为基础,水运、民航比较优势充分发挥的国家综合立体交通网。

  到2035年,国家综合立体交通网实体线网总规模合计70万公里左右(不含国际陆路通道境外段、空中及海上航路、邮路里程)。其中铁路20万公里左右,公路46万公里左右,高等级航道2.5万公里左右。沿海主要港口27个,内河主要港口36个,民用运输机场400个左右,邮政快递枢纽80个左右。

image.png 

  (二)加快建设高效率国家综合立体交通网主骨架

  国家综合立体交通网主骨架由国家综合立体交通网中最为关键的线网构成,是我国区域间、城市群间、省际间以及连通国际运输的主动脉,是支撑国土空间开发保护的主轴线,也是各种运输方式资源配置效率最高、运输强度最大的骨干网络。

  依据国家区域发展战略和国土空间开发保护格局,结合未来交通运输发展和空间分布特点,将重点区域按照交通运输需求量级划分为3类。京津冀、长三角、粤港澳大湾区和成渝地区双城经济圈4个地区作为极,长江中游、山东半岛、海峡西岸、中原地区、哈长、辽中南、北部湾和关中平原8个地区作为组群,呼包鄂榆、黔中、滇中、山西中部、天山北坡、兰西、宁夏沿黄、拉萨和喀什9个地区作为组团。按照极、组群、组团之间交通联系强度,打造由主轴、走廊、通道组成的国家综合立体交通网主骨架。国家综合立体交通网主骨架实体线网里程29万公里左右,其中国家高速铁路5.6万公里、普速铁路7.1万公里;国家高速公路6.1万公里、普通国道7.2万公里;国家高等级航道2.5万公里。

  加快构建6条主轴。加强京津冀、长三角、粤港澳大湾区、成渝地区双城经济圈4极之间联系,建设综合性、多通道、立体化、大容量、快速化的交通主轴。拓展4极辐射空间和交通资源配置能力,打造我国综合立体交通协同发展和国内国际交通衔接转换的关键平台,充分发挥促进全国区域发展南北互动、东西交融的重要作用。

  加快构建7条走廊。强化京津冀、长三角、粤港澳大湾区、成渝地区双城经济圈4极的辐射作用,加强极与组群和组团之间联系,建设京哈、京藏、大陆桥、西部陆海、沪昆、成渝昆、广昆等多方式、多通道、便捷化的交通走廊,优化完善多中心、网络化的主骨架结构。

  加快构建8条通道。强化主轴与走廊之间的衔接协调,加强组群与组团之间、组团与组团之间联系,加强资源产业集聚地、重要口岸的连接覆盖,建设绥满、京延、沿边、福银、二湛、川藏、湘桂、厦蓉等交通通道,促进内外连通、通边达海,扩大中西部和东北地区交通网络覆盖。

image.png 

  (三)建设多层级一体化国家综合交通枢纽系统

  建设综合交通枢纽集群、枢纽城市及枢纽港站“三位一体”的国家综合交通枢纽系统。建设面向世界的京津冀、长三角、粤港澳大湾区、成渝地区双城经济圈4大国际性综合交通枢纽集群。加快建设20个左右国际性综合交通枢纽城市以及80个左右全国性综合交通枢纽城市。推进一批国际性枢纽港站、全国性枢纽港站建设。

image.png 

  (四)完善面向全球的运输网络

  围绕陆海内外联动、东西双向互济的开放格局,着力形成功能完备、立体互联、陆海空统筹的运输网络。发展多元化国际运输通道,重点打造新亚欧大陆桥、中蒙俄、中国―中亚―西亚、中国―中南半岛、中巴、中尼印和孟中印缅等7条陆路国际运输通道。发展以中欧班列为重点的国际货运班列,促进国际道路运输便利化。强化国际航运中心辐射能力,完善经日韩跨太平洋至美洲,经东南亚至大洋洲,经东南亚、南亚跨印度洋至欧洲和非洲,跨北冰洋的冰上丝绸之路等4条海上国际运输通道,保障原油、铁矿石、粮食、液化天然气等国家重点物资国际运输,拓展国际海运物流网络,加快发展邮轮经济。依托国际航空枢纽,构建四通八达、覆盖全球的空中客货运输网络。建设覆盖五洲、连通全球、互利共赢、协同高效的国际干线邮路网。

  四、推进综合交通统筹融合发展

  (一)推进各种运输方式统筹融合发展

  统筹综合交通通道规划建设。强化国土空间规划对基础设施规划建设的指导约束作用,加强与相关规划的衔接协调。节约集约利用通道线位资源、岸线资源、土地资源、空域资源、水域资源,促进交通通道由单一向综合、由平面向立体发展,减少对空间的分割,提高国土空间利用效率。统筹考虑多种运输方式规划建设协同和新型运输方式探索应用,实现陆水空多种运输方式相互协同、深度融合。用好用足既有交通通道,加强过江、跨海、穿越环境敏感区通道基础设施建设方案论证,推动铁路、公路等线性基础设施的线位统筹和断面空间整合。加强综合交通通道与通信、能源、水利等基础设施统筹,提高通道资源利用效率。

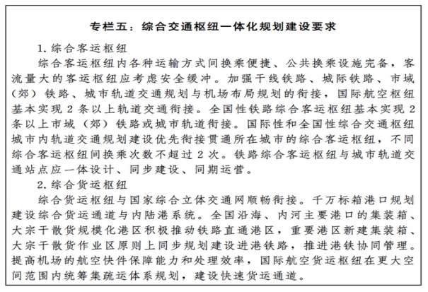
  推进综合交通枢纽一体化规划建设。推进综合交通枢纽及邮政快递枢纽统一规划、统一设计、统一建设、协同管理。推动新建综合客运枢纽各种运输方式集中布局,实现空间共享、立体或同台换乘,打造全天候、一体化换乘环境。推动既有综合客运枢纽整合交通设施、共享服务功能空间。加快综合货运枢纽多式联运换装设施与集疏运体系建设,统筹转运、口岸、保税、邮政快递等功能,提升多式联运效率与物流综合服务水平。按照站城一体、产城融合、开放共享原则,做好枢纽发展空间预留、用地功能管控、开发时序协调。

image.png 

  推动城市内外交通有效衔接。推动干线铁路、城际铁路、市域(郊)铁路融合建设,并做好与城市轨道交通衔接协调,构建运营管理和服务“一张网”,实现设施互联、票制互通、安检互认、信息共享、支付兼容。加强城市周边区域公路与城市道路高效对接,系统优化进出城道路网络,推动规划建设统筹和管理协同,减少对城市的分割和干扰。完善城市物流配送系统,加强城际干线运输与城市末端配送有机衔接。加强铁路、公路客运枢纽及机场与城市公交网络系统有机整合,引导城市沿大容量公共交通廊道合理、有序发展。

  (二)推进交通基础设施网与运输服务网、信息网、能源网融合发展

  推进交通基础设施网与运输服务网融合发展。推进基础设施、装备、标准、信息与管理的有机衔接,提高交通运输网动态运行管理服务智能化水平,打造以全链条快速化为导向的便捷运输服务网,构建空中、水上、地面与地下融合协同的多式联运网络,完善供应链服务体系。

  推进交通基础设施网与信息网融合发展。加强交通基础设施与信息基础设施统筹布局、协同建设,推动车联网部署和应用,强化与新型基础设施建设统筹,加强载运工具、通信、智能交通、交通管理相关标准跨行业协同。

  推进交通基础设施网与能源网融合发展。推进交通基础设施与能源设施统筹布局规划建设,充分考虑煤炭、油气、电力等各种能源输送特点,强化交通与能源基础设施共建共享,提高设施利用效率,减少能源资源消耗。促进交通基础设施网与智能电网融合,适应新能源发展要求。

  (三)推进区域交通运输协调发展

  推进重点区域交通运输统筹发展。建设“轨道上的京津冀”,加快推进京津冀地区交通一体化,建设世界一流交通体系,高标准、高质量建设雄安新区综合交通运输体系。建设“轨道上的长三角”、辐射全球的航运枢纽,打造交通高质量发展先行区,提升整体竞争力和影响力。粤港澳大湾区实现高水平互联互通,打造西江黄金水道,巩固提升港口群、机场群的国际竞争力和辐射带动力,建成具有全球影响力的交通枢纽集群。成渝地区双城经济圈以提升对外连通水平为导向,强化门户枢纽功能,构建一体化综合交通运输体系。建设东西畅通、南北辐射、有效覆盖、立体互联的长江经济带现代化综合立体交通走廊。支持海南自由贸易港建设,推动西部陆海新通道国际航运枢纽和航空枢纽建设,加快构建现代综合交通运输体系。统筹黄河流域生态环境保护与交通运输高质量发展,优化交通基础设施空间布局。

  推进东部、中部、西部和东北地区交通运输协调发展。加速东部地区优化升级,提高人口、经济密集地区交通承载力,强化对外开放国际运输服务功能。推进中部地区大通道大枢纽建设,更好发挥承东启西、连南接北功能。强化西部地区交通基础设施布局,推进西部陆海新通道建设,打造东西双向互济对外开放通道网络。优化枢纽布局,完善枢纽体系,发展通用航空,改善偏远地区居民出行条件。推动东北地区交通运输发展提质增效,强化与京津冀等地区通道能力建设,打造面向东北亚对外开放的交通枢纽。支持革命老区、民族地区、边疆地区交通运输发展,推进沿边沿江沿海交通建设。

  推进城市群内部交通运输一体化发展。构建便捷高效的城际交通网,加快城市群轨道交通网络化,完善城市群快速公路网络,加强城市交界地区道路和轨道顺畅连通,基本实现城市群内部2小时交通圈。加强城市群内部重要港口、站场、机场的路网连通性,促进城市群内港口群、机场群统筹资源利用、信息共享、分工协作、互利共赢,提高城市群交通枢纽体系整体效率和国际竞争力。统筹城际网络、运力与运输组织,提高运输服务效率。研究布局综合性通用机场,疏解繁忙机场的通用航空活动,发展城市直升机运输服务,构建城市群内部快速空中交通网络。建立健全城市群内交通运输协同发展体制机制,推动相关政策、法规、标准等一体化。

  推进都市圈交通运输一体化发展。建设中心城区连接卫星城、新城的大容量、快速化轨道交通网络,推进公交化运营,加强道路交通衔接,打造1小时“门到门”通勤圈。推动城市道路网结构优化,形成级配合理、接入顺畅的路网系统。有序发展共享交通,加强城市步行和自行车等慢行交通系统建设,合理配置停车设施,开展人行道净化行动,因地制宜建设自行车专用道,鼓励公众绿色出行。深入实施公交优先发展战略,构建以城市轨道交通为骨干、常规公交为主体的城市公共交通系统,推进以公共交通为导向的城市土地开发模式,提高城市绿色交通分担率。超大城市充分利用轨道交通地下空间和建筑,优化客流疏散。

  推进城乡交通运输一体化发展。统筹规划地方高速公路网,加强与国道、农村公路以及其他运输方式的衔接协调,构建功能明确、布局合理、规模适当的省道网。加快推动乡村交通基础设施提档升级,全面推进“四好农村路”建设,实现城乡交通基础设施一体化规划、建设、管护。畅通城乡交通运输连接,推进县乡村(户)道路连通、城乡客运一体化,解决好群众出行“最后一公里”问题。提高城乡交通运输公共服务均等化水平,巩固拓展交通运输脱贫攻坚成果同乡村振兴有效衔接。

  (四)推进交通与相关产业融合发展

  推进交通与邮政快递融合发展。推动在铁路、机场、城市轨道等交通场站建设邮政快递专用处理场所、运输通道、装卸设施。在重要交通枢纽实现邮件快件集中安检、集中上机(车),发展航空、铁路、水运快递专用运载设施设备。推动不同运输方式之间邮件快件装卸标准、跟踪数据等有效衔接,实现信息共享。发展航空快递、高铁快递,推动邮件快件多式联运,实现跨领域、跨区域和跨运输方式顺畅衔接,推进全程运输透明化。推进乡村邮政快递网点、综合服务站、汽车站等设施资源整合共享。

  推进交通与现代物流融合发展。加强现代物流体系建设,优化国家物流大通道和枢纽布局,加强国家物流枢纽应急、冷链、分拣处理等功能区建设,完善与口岸衔接,畅通物流大通道与城市配送网络交通线网连接,提高干支衔接能力和转运分拨效率。加快构建农村物流基础设施骨干网络和末端网络。发展高铁快运,推动双层集装箱铁路运输发展。加快航空物流发展,加强国际航空货运能力建设。培育壮大一批具有国际竞争力的现代物流企业,鼓励企业积极参与全球供应链重构与升级,依托综合交通枢纽城市建设全球供应链服务中心,打造开放、安全、稳定的全球物流供应链体系。

  推进交通与旅游融合发展。充分发挥交通促进全域旅游发展的基础性作用,加快国家旅游风景道、旅游交通体系等规划建设,打造具有广泛影响力的自然风景线。强化交通网“快进慢游”功能,加强交通干线与重要旅游景区衔接。完善公路沿线、服务区、客运枢纽、邮轮游轮游艇码头等旅游服务设施功能,支持红色旅游、乡村旅游、度假休闲旅游、自驾游等相关交通基础设施建设,推进通用航空与旅游融合发展。健全重点旅游景区交通集散体系,鼓励发展定制化旅游运输服务,丰富邮轮旅游服务,形成交通带动旅游、旅游促进交通发展的良性互动格局。

  推进交通与装备制造等相关产业融合发展。加强交通运输与现代农业、生产制造、商贸金融等跨行业合作,发展交通运输平台经济、枢纽经济、通道经济、低空经济。支持交通装备制造业延伸服务链条,促进现代装备在交通运输领域应用,带动国产航空装备的产业化、商业化应用,强化交通运输与现代装备制造业的相互支撑。推动交通运输与生产制造、流通环节资源整合,鼓励物流组织模式与业态创新。推进智能交通产业化。

  五、推进综合交通高质量发展

  (一)推进安全发展

  提升安全保障能力。加强交通运输安全风险预警、防控机制和能力建设。加快推进城市群、重点地区、重要口岸、主要产业及能源基地、自然灾害多发地区多通道、多方式、多路径建设,提升交通网络系统韧性和安全性。健全粮食、能源等战略物资运输保障体系,提升产业链、供应链安全保障水平。加强通道安全保障、海上巡航搜救打捞、远洋深海极地救援能力建设,健全交通安全监管体系和搜寻救助系统。健全关键信息基础设施安全保护体系,提升车联网、船联网等重要融合基础设施安全保障能力,加强交通信息系统安全防护,加强关键技术创新力度,提升自主可控能力。提升交通运输装备安全水平。健全安全宣传教育体系,强化全民安全意识和法治意识。

  提高交通基础设施安全水平。建立完善现代化工程建设和运行质量全寿命周期安全管理体系,健全交通安全生产法规制度和标准规范。强化交通基础设施预防性养护维护、安全评估,加强长期性能观测,完善数据采集、检测诊断、维修处治技术体系,加大病害治理力度,及时消除安全隐患。推广使用新材料新技术新工艺,提高交通基础设施质量和使用寿命。完善安全责任体系,创新安全管理模式,强化重点交通基础设施建设、运行安全风险防控,全面改善交通设施安全水平。

  完善交通运输应急保障体系。建立健全多部门联动、多方式协同、多主体参与的综合交通应急运输管理协调机制,完善科学协调的综合交通应急运输保障预案体系。构建应急运输大数据中心,推动信息互联共享。构建快速通达、衔接有力、功能适配、安全可靠的综合交通应急运输网络。提升应急运输装备现代化、专业化和智能化水平,推动应急运输标准化、模块化和高效化。统筹陆域、水域和航空应急救援能力建设,建设多层级的综合运输应急装备物资和运力储备体系。科学规划布局应急救援基地、消防救援站等,加强重要通道应急装备、应急通信、物资储运、防灾防疫、污染应急处置等配套设施建设,提高设施快速修复能力和应对突发事件能力。建立健全行业系统安全风险和重点安全风险监测防控体系,强化危险货物运输全过程、全网络监测预警。

  (二)推进智慧发展

  提升智慧发展水平。加快提升交通运输科技创新能力,推进交通基础设施数字化、网联化。推动卫星通信技术、新一代通信技术、高分遥感卫星、人工智能等行业应用,打造全覆盖、可替代、保安全的行业北斗高精度基础服务网,推动行业北斗终端规模化应用。构建高精度交通地理信息平台,加快各领域建筑信息模型技术自主创新应用。全方位布局交通感知系统,与交通基础设施同步规划建设,部署关键部位主动预警设施,提升多维监测、精准管控、协同服务能力。加强智能化载运工具和关键专用装备研发,推进智能网联汽车(智能汽车、自动驾驶、车路协同)、智能化通用航空器应用。鼓励物流园区、港口、机场、货运场站广泛应用物联网、自动化等技术,推广应用自动化立体仓库、引导运输车、智能输送分拣和装卸设备。构建综合交通大数据中心体系,完善综合交通运输信息平台。完善科技资源开放共享机制,建设一批具有国际影响力的创新平台。

  加快既有设施智能化。利用新技术赋能交通基础设施发展,加强既有交通基础设施提质升级,提高设施利用效率和服务水平。运用现代控制技术提升铁路全路网列车调度指挥和运输管理智能化水平。推动公路路网管理和出行信息服务智能化,完善道路交通监控设备及配套网络。加强内河高等级航道运行状态在线监测,推动船岸协同、自动化码头和堆场发展。发展新一代空管系统,推进空中交通服务、流量管理和空域管理智能化,推进各方信息共享。推动智能网联汽车与智慧城市协同发展,建设城市道路、建筑、公共设施融合感知体系,打造基于城市信息模型平台、集城市动态静态数据于一体的智慧出行平台。

  (三)推进绿色发展和人文建设

  推进绿色低碳发展。促进交通基础设施与生态空间协调,最大限度保护重要生态功能区、避让生态环境敏感区,加强永久基本农田保护。实施交通生态修复提升工程,构建生态化交通网络。加强科研攻关,改进施工工艺,从源头减少交通噪声、污染物、二氧化碳等排放。加大交通污染监测和综合治理力度,加强交通环境风险防控,落实生态补偿机制。优化调整运输结构,推进多式联运型物流园区、铁路专用线建设,形成以铁路、水运为主的大宗货物和集装箱中长距离运输格局。加强可再生能源、新能源、清洁能源装备设施更新利用和废旧建材再生利用,促进交通能源动力系统清洁化、低碳化、高效化发展,推进快递包装绿色化、减量化、可循环。

  加强交通运输人文建设。完善交通基础设施、运输装备功能配置和运输服务标准规范体系,满足不同群体出行多样化、个性化要求。加强无障碍设施建设,完善无障碍装备设备,提高特殊人群出行便利程度和服务水平。健全老年人交通运输服务体系,满足老龄化社会交通需求。创新服务模式,提升运输服务人性化、精细化水平。加强交通文明宣传教育,弘扬优秀交通文化,提高交通参与者守法意识和道德水平。

  (四)提升治理能力

  深化交通运输行业改革。深化简政放权、放管结合、优化服务改革,持续优化营商环境,形成统一开放竞争有序的交通运输市场。建立健全适应国家综合立体交通高质量发展的体制机制,完善综合交通运输发展战略规划政策体系。推进铁路行业竞争性环节市场化改革,深化国家空管体制改革,实现邮政普遍服务业务与竞争性业务分业经营。完善交通运输与国土空间开发、城乡建设、生态环境保护等政策协商机制,推进多规融合,提高政策统一性、规则一致性和执行协同性。加快制定综合交通枢纽、多式联运、新业态新模式等标准规范,加强不同运输方式标准统筹协调,构建符合高质量发展的标准体系。加强交通国际交流合作,积极参与国际交通组织,推动标准国际互认,提升中国标准的国际化水平。以大数据、信用信息共享为基础,构建综合交通运输新型治理机制。

  加强交通运输法治建设。坚持法治引领,深化交通运输法治政府部门建设。推动综合交通等重点立法项目制定修订进程,促进不同运输方式法律制度的有效衔接,完善综合交通法规体系。全面加强规范化建设,提升交通运输执法队伍能力和水平,严格规范公正文明执法。落实普法责任制,营造行业良好法治环境,把法治要求贯穿于综合交通运输规划、建设、管理、运营服务、安全生产各环节全过程。

  加强交通运输人才队伍建设。优化人才队伍结构,加强跨学科科研队伍建设,造就一批有影响力的交通科技领军人才和创新团队。弘扬劳模精神、工匠精神,完善人才引进、培养、使用、评价、流动、激励体制机制和以社会主义核心价值观引领行业文化建设的治理机制。加强创新型、应用型、技能型人才培养,建设忠诚干净担当的高素质干部队伍,造就一支素质优良的劳动者大军。

  六、保障措施

  (一)加强党的领导

  坚持和加强党的全面领导,增强“四个意识”、坚定“四个自信”、做到“两个维护”,充分发挥党总揽全局、协调各方的领导核心作用,始终把党的领导贯穿到加快建设交通强国全过程,充分发挥各级党组织在推进国家综合立体交通网建设发展中的作用,激励干部担当作为,全面调动各级干部干事创业的积极性、主动性和创造性,不断提高贯彻新发展理念、构建新发展格局、推动高质量发展能力和水平,为实现本规划纲要目标任务提供根本保证。

  (二)加强组织协调

  加强本规划纲要实施组织保障体系建设,建立健全实施协调推进机制,强化部门协同和上下联动,推动各类交通基础设施统筹规划、协同建设。财政、自然资源、住房城乡建设、生态环境等部门要细化完善财政、用地、用海、城乡建设、环保等配套政策及标准规范。健全本规划纲要与各类各级规划衔接机制。

  (三)加强资源支撑

  加强国家综合立体交通网规划项目土地等资源供给,规划、建设过程严格用地控制,突出立体、集约、节约思维,提高交通用地复合程度,盘活闲置交通用地资源,完善公共交通引导土地开发的相关政策。建立国土空间规划等相关规划与交通规划协调机制和动态调整管理政策。

  (四)加强资金保障

  建立完善与交通运输发展阶段特征相适应的资金保障制度,落实中央与地方在交通运输领域的财政事权和支出责任,确保各交通专项资金支持交通发展。创新投融资政策,健全与项目资金需求和期限相匹配的长期资金筹措渠道。构建形成效益增长与风险防控可持续发展的投资机制,防范化解债务风险。健全公益性基础设施建设运营支持政策体系,加大对欠发达地区和边境地区支持力度。进一步调整完善支持邮政、水运等发展的资金政策。支持各类金融机构依法合规为市场化运作的交通发展提供融资,引导社会资本积极参与交通基础设施建设。

  (五)加强实施管理

  建立综合交通规划管理制度。本规划纲要实施过程中要加强与国民经济和社会发展、国土空间、区域发展、流域等相关规划衔接,与城乡建设发展相统筹。各地在编制交通运输相关规划中,要与本规划纲要做好衔接,有关项目纳入国土空间规划和相关专项规划。交通运输部要会同有关部门加强本规划纲要实施动态监测与评估,组织开展交通强国建设试点工作,在通道、枢纽、技术创新、安全绿色低碳等方面科学论证并组织实施一批重大工程,强化本规划纲要实施进展统计与监测工作,定期开展规划评估,依据国家发展规划进行动态调整或修订。重大事项及时向党中央、国务院报告。

  附件:国家综合立体交通网主骨架布局示意图

image.png 

来源:新华网

免责声明:凡本网注明“信息来源:XXX(非福建省贸促会官网)”的作品,均转载自其他媒体,转载目的在于传递更多的信息,并不代表本网赞同其观点和对其真实性负责。