江南jiangnan(中国)
关于我们
机构简介
领导介绍
机构设置
贸促系统
工作动态
工作动态
通知公告
国际、台港澳交流
国际交流
台港澳交流
商事法律
政策文件
摩擦应对
原产地证
ATA单证册
ECFA中心
贸易政策审议
商事调解
海事理算
打击侵权假冒
地理标志产品品牌证明
会议展览
投资福建
福建省情
优惠政策
招商项目
贸促商机
供求信息
投资信息
经贸资讯
党的建设
习近平主题教育
二十大精神
党史学习教育
党建风采
群团建设
创建文明单位
党纪学习教育
模范机关创建
二十届三中全会
中央八项规定
国际商会
工作动态
通知公告
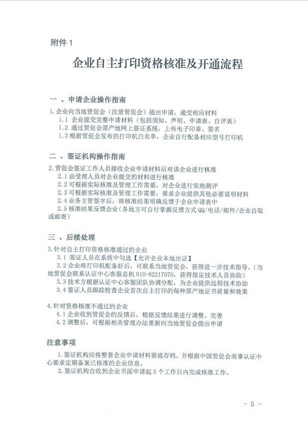
关于在全国正式启动贸促会原产地证书自主打印推广项目的通知
关于在全国正式启动贸促会原产地证书自主打印推广项目的通知
发布时间:2018.07.09
浏览量:2263
通知公告
关于土耳其文件认证要求的通知
关于做好亚太贸易协定(修订版)项下原产地证书签发工作的通知
热点推荐
第三届海峡两岸沙县小吃供采对接会成功举办
中共中央政治局召开会议 分析研究2026年经济工作 审议《中国共产党领导全面依法治国工作条例》习近平主持会议
新华社权威快报丨前11个月办理离境退税的境外旅客数量同比增长285%
AI热潮下,存储产业迎来“超级周期”
海关总署:今年前11个月我国货物贸易进出口同比增长3.6%
我省新增两个国家地理标志保护示范区
省贸促会主要领导出席第九届国际调解高峰论坛
闽港新业态经贸对接洽谈活动在晋江举行
第三届海峡两岸沙县小吃供采对接会成功举办
中共中央政治局召开会议 分析研究2026年经济工作 审议《中国共产党领导全面依法治国工作条例》习近平主持会议
新华社权威快报丨前11个月办理离境退税的境外旅客数量同比增长285%
AI热潮下,存储产业迎来“超级周期”
海关总署:今年前11个月我国货物贸易进出口同比增长3.6%
我省新增两个国家地理标志保护示范区
省贸促会主要领导出席第九届国际调解高峰论坛
闽港新业态经贸对接洽谈活动在晋江举行
乐动在线官网
|
拼搏网页版登录入口
|
乐虎唯一官方网站
|
拼搏在线官方网站
|
众博手机版登录入口
|
九州手机入口
|
开云篮球
|
拼搏在线官网
|
江南在线体育官网
|